Instance Verification Kit (IVK)
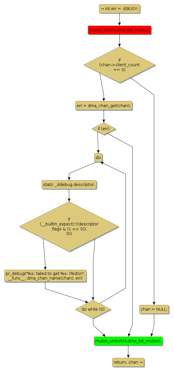
mutex lock @ [13754+28+/linux-3.19-rc1/drivers/dma/dmaengine.c]
Instance Signature: dma_list_mutex
|
The Matching Pair Graph:
|
|
Function Name
|
Control Flow Graph (CFG)
|
Events Flow Graph (EFG)
|
Source Correspondence
|
|
dma_get_slave_channel
|
|
|
[13644+21+/linux-3.19-rc1/drivers/dma/dmaengine.c]
|